H3K4me3 - 卖萌控的博客
卖萌控的博客 热爱网络、科研、生活的资源信息分享记录博客
网站导航
  • 首页
  • 网络资讯
  • 网络教程
    • 建站经验
    • 运营推广
    • QQ相关
    • 更多教程
  • 科研&学习
    • 组学教程
    • 科研教程
    • 科研绘图
    • 学习课程
  • 资源分享
    • 软件下载
    • 程序源码
    • 免费资源
    • 更多分享
  • 生活点滴
  • 归档
  • 微语
  • 登录

分类目录归档:

2025
01-01

Nature|王华等揭示H3K4me3在转录调控中的具体作用

萌小白 网络资讯 围观1088 次 暂无
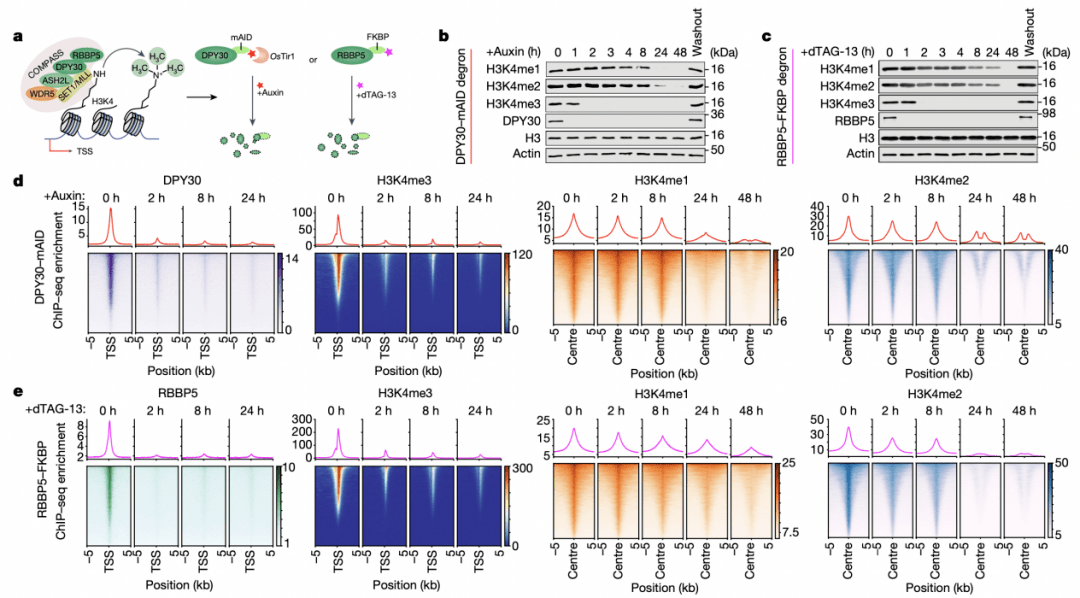
责编 | 兮在众多的组蛋白修饰中,基因活化状态的标志物组蛋白H3上第4位的赖氨酸三甲基化(H3K4me3)是被研究得最为广泛的PTMs之一,在哺乳动物细胞中其可以被6种不同的COMPASS复合物催化生成【5-8】。由于H3K4me3在基因启动子附近的富集水平与基因表达水平正相关,因此长久以来H3K4me3一直被认为是可以促进基因转录起始的。这一假说可以被一些体外生化实验结果得以支持;此外,蛋白质谱... 阅 读 全 部 >
表观 H3K4me3
  • 卖萌控的博客-记忆点滴乐享资源

  • 站长之家
  • 科研人快关注

      科研人都在关注的公众号
  • 最新微语

    • 萌小白 2025-9-2 11:36
      欢迎大家关注我的公众号“生信圈”!
    • 萌小白 2021-1-27 10:49
      本站已开启SSL访问!更安全!https://www.maimengkong.com
    • 萌小白 2016-1-1 3:20
      请允许我用简单的代码说2016快乐: Public static void main(String[] args){ Int a=2016; System.out.println(a+"快乐"); }
    • 萌小白 2015-12-26 9:35
      欢迎大家访问卖萌控的博客!
  • 热门文章

    • 极客学院 VIP视频教程大合集245G免费分享
    • 解析under review状态中日期(status date)的变化
    • 绘制韦恩图(Venn plot)和花瓣图(Flower plot)的几个常用R包及在线网站
    • 干货 | 如何查找目标基因序列?掌握这几招就够了!(NCBI篇)
    • 你的卡面由你定义!盘点可定制卡面的银行卡
  • 最新文章

    • 科研利器 | 你了解多少国际著名学术出版社?
    • 如何在CentOS中添加和管理IP/用户黑名单?
    • Linux服务器安全运维:远程访问和认证安全
    • 【干货】当你的服务器被黑了,一定要看是不是犯了这 5 点错误
    • GPB | PIGOME:猪功能基因组多组学数据库
  • 分类

    • 网络资讯(184)
    • 资源分享(0)
    • 网络教程(1)
    • 科研&学习(1)
    • 生活点滴(9)
  • 存档

    • 2026年11月(1)
    • 2025年11月(1)
    • 2025年10月(14)
    • 2025年9月(11)
    • 2025年8月(49)
    • 2025年7月(49)
    • 2025年6月(9)
    • 2025年5月(22)
    • 2025年4月(8)
    • 2025年3月(4)
    • 2025年2月(4)
    • 2025年1月(11)
    • 2024年12月(40)
    • 2024年11月(12)
    • 2024年10月(22)
    • 2024年9月(25)
    • 2024年8月(26)
    • 2024年7月(3)
    • 2024年6月(4)
    • 2024年5月(26)
    • 2024年4月(8)
    • 2024年3月(8)
    • 2024年2月(32)
    • 2024年1月(8)
    • 2023年12月(12)
    • 2023年11月(2)
    • 2023年10月(12)
    • 2023年9月(8)
    • 2023年8月(24)
    • 2023年7月(6)
    • 2023年6月(36)
    • 2023年5月(51)
    • 2023年4月(87)
    • 2023年3月(35)
    • 2023年2月(7)
    • 2023年1月(54)
    • 2022年12月(18)
    • 2022年11月(36)
    • 2022年10月(70)
    • 2022年9月(22)
    • 2022年8月(36)
    • 2022年7月(44)
    • 2022年6月(145)
    • 2022年5月(58)
    • 2022年4月(29)
    • 2022年3月(8)
    • 2022年2月(13)
    • 2022年1月(15)
    • 2021年12月(9)
    • 2021年11月(18)
    • 2021年10月(15)
    • 2021年9月(6)
    • 2021年8月(36)
    • 2021年7月(30)
    • 2021年6月(4)
    • 2021年5月(8)
    • 2021年4月(7)
    • 2021年3月(9)
    • 2021年2月(14)
    • 2021年1月(6)
    • 2020年12月(3)
    • 2020年11月(3)
    • 2020年10月(4)
    • 2020年9月(3)
    • 2020年8月(3)
    • 2020年7月(4)
    • 2020年6月(4)
    • 2020年5月(7)
    • 2020年4月(8)
    • 2020年3月(9)
    • 2020年2月(13)
    • 2020年1月(19)
    • 2019年7月(1)
    • 2019年6月(1)
    • 2019年2月(7)
    • 2019年1月(10)
    • 2018年12月(13)
    • 2018年11月(11)
    • 2018年10月(7)
    • 2018年9月(11)
    • 2018年8月(4)
    • 2018年7月(14)
    • 2018年5月(12)
    • 2018年4月(14)
    • 2018年3月(22)
    • 2018年2月(21)
    • 2018年1月(10)
    • 2017年12月(2)
    • 2017年11月(1)
    • 2017年9月(3)
    • 2017年8月(13)
    • 2017年7月(11)
    • 2017年6月(8)
    • 2017年5月(13)
    • 2017年4月(7)
    • 2017年3月(4)
    • 2017年2月(3)
    • 2017年1月(9)
    • 2016年12月(3)
    • 2016年11月(3)
    • 2016年10月(3)
    • 2016年9月(7)
    • 2016年8月(14)
    • 2016年7月(30)
    • 2016年6月(21)
    • 2016年5月(5)
    • 2016年4月(11)
    • 2016年3月(9)
    • 2016年2月(25)
    • 2016年1月(30)
    • 2015年12月(39)
    • 2015年11月(12)
    • 2015年10月(13)
    • 2015年9月(13)
    • 2015年8月(51)
  • Statistics

  • 站点统计

    • 文章:1988篇
    • 评论:167条
返回顶部 sitemap    36.79ms  友链申请    ©2014-2025 卖萌控的博客 | Powered By Emlog | Theme frontopen2 ICP备案号:晋ICP备15005876号-1
公众号二维码

生信圈

欢迎您支持我的公众号

点击此处可关闭