2025
10-05
10-05
一篇带你搞定Meta分析全过程!5000+字纯干货
Meta分析火了十几年了,还流行么?2025还好发么?小编以“meta-analysis”作为检索词,在PubMed上进行了文献调研,发现仅在 2024 年就发表了37,000多篇 Meta 分析,像JAMA、Lancet等顶刊依旧在发 Meta 分析!有些同学认为:Meta没办法申请国自然,没办法发高分,没办法申请专利……这里给大家纠正一下观点:✅Meta是可以申请临床课题的!✅Meta是可以作... 阅 读 全 部 >
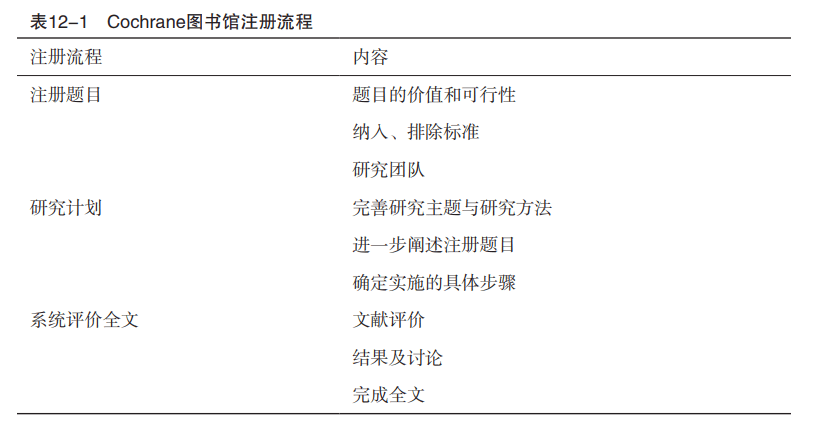
小李刚上研究生的时候,满腔热血搞科研,于是找到了一个方向便开始潜心研究Meta分析。攻克了一个又一个难关之后论文已撰写完毕,准备投稿发表,结果发现几天前早已有人发表了同一题目的Meta分析。小李万般悔恨,求教于这方面的专家,发现原来自己就差了一步,那就是:Meta分析注册。随着Meta分析受到越来越多的重视,有的编辑部甚至要求需要Meta分析的注册号,所以Meta分析的注册显得尤为重要。Meta分...
转自:医学界乳腺癌是全球女性中最常见的癌症之一,其中约30%-50%的患者会发生脑转移[1]。HER2阳性乳腺癌患者尤其容易发生脑转移,且这部分患者的预后较差,生活质量低,生存期较短。脑转移一旦发生,后续病情将迅速进展,并且由于血脑屏障的存在,全身用药不易到达颅内,治疗难度大,将严重影响患者的生存预后。尽管全身性治疗的进展提高了患者的生存率,但脑转移的治疗仍然是一个挑战。近年来,新...阅读全文&...
Meta分析以其简单粗暴而闻名,的确单从技术上说并不难,但考验研究者的耐心与诚意。做好了可能加分不是特别大,但如果做坏了,却很容易给自己招黑。所以做之前先要搞清楚一些“道”的东西,那就是在你走向Meta的统计学技术层面之前,要跨过的一道道坎。先剧透一个,你按这条路走了半天是有可能走不到Meta的技术中心的,你会遇上由课题内在特性造成的障碍。但那就意味着失败吗?不不不,世间没有白走的...阅读全文&...
系统评价(Systematic Reviews, SRs)和meta分析(Meta-analyses, MAs)的结果常被用于临床决策,欧洲泌尿科协会(The European Association of Urology)已经将越来越多的资源用于制定基于此类SRs和MAs的高质量临床指南。于是,在欧洲泌尿科协会指南办公室的资助下,来自德国、美国、加拿大、英国等国的多名泌尿...阅读全文>&...
编者按:虽然受到了一些质疑,但是循证医学仍然是现代医学不可动摇的基石。根据循证医学的理论,系统评价和Meta分析具有极高的证据等级,因此对临床决策的影响也极大。纵观各个权威学会制定的疾病诊疗指南,无不把系统评价和Meta分析的结论置于显著位置。规范化撰写系统评价和Meta分析类论文,以增强论文的临床影响力和穿透力,是每个从事系统评价和Meta分析的临床医生、研究人员不得不面对的问题。但是,系统评价...